对于设计师而言,为每个设计选择合适的字体是必须掌握的知识要点。

往期平面教程:

 

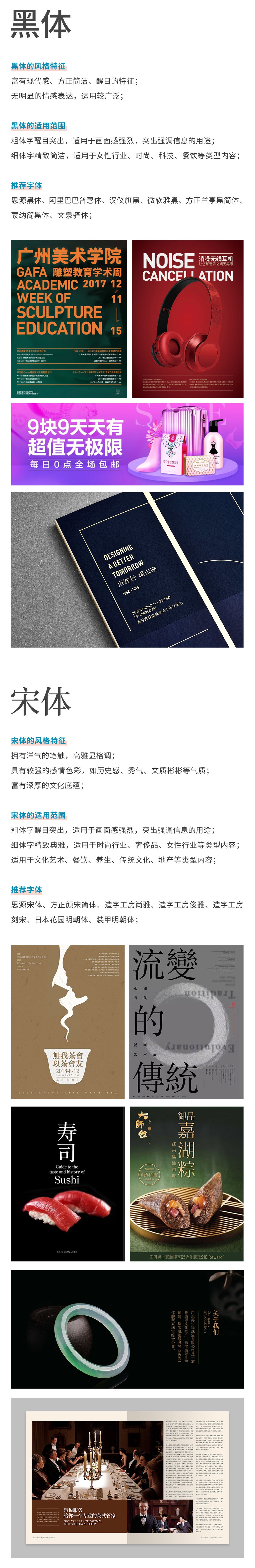
字体要怎样选,才不会显得版面Low?

字体要怎样选,才不会显得版面Low?

字体要怎样选,才不会显得版面Low?

字体要怎样选,才不会显得版面Low?

字体要怎样选,才不会显得版面Low?